校务公开资料
第2023138号
根据《关于印发 <yl6809永利官网办学120周年暨本科教育20周年校庆工作实施方案>的通知》(明院委发〔2023〕6号),经各单位推荐,校庆办审核,校庆工作领导小组专题研究,拟推荐党政办等12个单位为先进集体、宋孝金等5人为特别贡献奖获得者、王子坚等132人为先进个人,吴永河等288人为优秀青年志愿者。
具体名单如下(排名不分先后):
一、先进集体(12个)
党政办、宣传部、统战部(校友会)、教务处、科技处(社科处)、校团委、后勤处、财务处、建筑工程学院、资源与化工学院、教育与音乐学院、艺术与设计学院
二、特别贡献奖(5名)
宋孝金、余达忠、杨业辉、陈会明、马腾
三、先进个人(132名)
1.机关教辅单位(53人):
王子坚 王海云 王婷 邓翼强 占江平 刘玉芳 刘诗怡 刘建朝 池毓斌 汤伟红 许明春 李彬 李鸿 杨晨皓 肖旺釧 肖香梅 肖振家 肖爱清 吴志豪 吴爱娣 邱贞发 何秀清 余丰梅 余姝媛 汪莉丽 沈永炎 张宇涛 张茂华 陈艺琛 陈艳权 陈朝昌 陈慧玲 茅文睿 林志兴 林青首 林国进 卓增蓉 罗春霖 郑时鑑 郑博洋 郑薇 钟艳 黄妙娟 黄景旺 龚兵丽 龚美玉 龚榕容 康红霞 康志亮 温桂林 谢永阳 赖光辉 廖梦晴
2.二级学院(79人):
教育与音乐学院:元凯 艾述华 司季发 伍荣生 苏庆雪 陈登平 林荣珍 庞铄权 缪大旺
经济与管理学院:叶志鹏 李想 张婷婷 陈军 林嵘 季晓明
艺术与设计学院:伊林春 李建福 李晶 邱国鹏 陈升仁 罗奋涛 周学划 信玉峰 廖响华
信息工程学院:刘持标 李金波 余晃晶 赵佳慧 温春勇
机电工程学院:马豪 许国忠 陈俊树 郑冬梅 黎尧
魏茂金
资源与化工学院:王其炳 李奇勇 李增富 邹志明 赵炎 赖文忠
建筑工程学院:陆发信 钟海 崔秀琴 康海鑫 程章德 谢秀琴 颜玲月
海峡理工学院:江琳 陈勇 陈锦湖 林文婕 林光初
文化传播学院:王劭政 朱小珺 刘云祯 刘欢 连长生 肖雄 范桂英 黄晓珍 韩巍巍 蔡小斌
海外学院(外国语学院):阴翠梅 邱宠华 林炜乐 黄菊芬
体育与康养学院:王勇 王喜燕 姚敏 秦德平 黄青青 黄松泉 董健 廖玉冰
马克思主义学院:刘静 李雅琪 林碧凡 魏秀兰
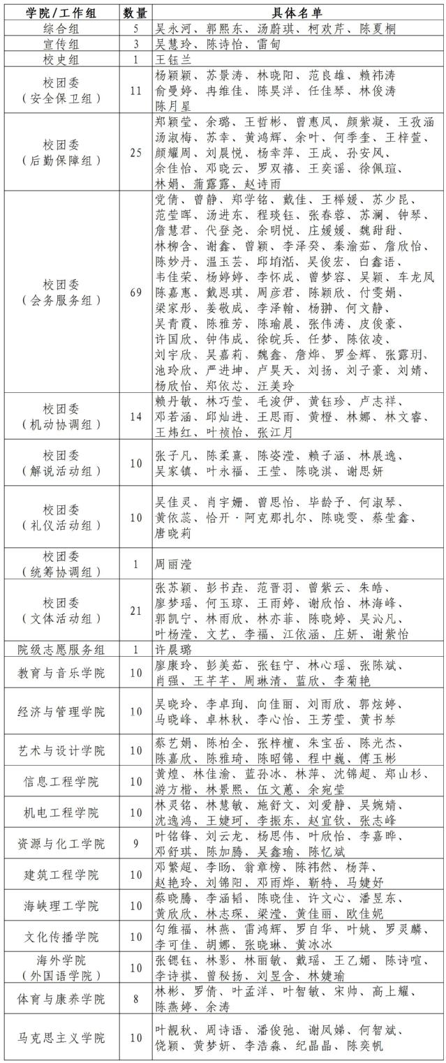
四、优秀青年志愿者(288名)

公示时间:2023年12月21日—2023年12月27日
咨询单位:校庆办8399180
监督单位:纪检监察室8399682
yl6809永利官网校庆办公室
2023年12月21日


